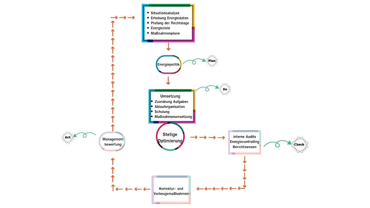
ISO 50001
Energy Management System
It is a guideline for efficient energy management. Energy conservation is something that countries All over the world has campaigned and given importance because at present, energy resources are used a lot according to economic growth, especially resources that are exhausted such as oil, natural gas, coal, etc., which are less. And began to signal the problem from rising energy prices. make countries The world has turned to focus on alternative energy sources such as solar energy, wind energy and energy conservation. Emphasis is placed on the use of limited energy for maximum efficiency. Therefore, important mechanisms for sustainable energy management need to consider energy efficiency and efficiency. Reduce energy costs for the organization


objective
- enable the organization to manage and energy control, sustainable use of energy Operators understand both management science and energy techniques. that is not only the efficiency of the machine and equipment only It is important for auditors to understand the variables. Relevant variable affecting to Energy use Understanding the types of variables will enable development of the correct Energy baseline, EnPI, And understand the variables that affect performance and EnPI allows auditors to create checklists and assess the effectiveness of the system. and energy efficiency
Benefits of being certified
- control energy costs
- increase work efficiency
- decrease in energy intensity (ratio of the amount of energy used to the effect of the activity)
- reduce environmental impact
- Continuing to improve energy efficiency
- Collaboration of people in the organization